肉漫屋 - 肉漫屋无删减耽美资源
书记信箱
院长信箱
联系我们
English
肉漫屋概况
肉漫屋简介
历史沿革
组织机构
学院领导
领导分工
办事指南
党群工作
党群动态
通知通告
组织机构
政策文件
分党校工作
统战工作
工会之窗
离退休
关工委
下载专区
人事工作
人事动态
师资队伍
人才招聘
人事政策
博士后
下载专区
学科与科研
科研动态
重点学科
科学研究
平台基地
青年科协
下载专区
本科生教育
本科教学动态
通知通告
管理机构
专业建设
课程建设
教学研究及成果
创新创业教育
实验室建设
下载专区
研究生教育
研究生教育动态
通知公告
导师介绍
招生管理
培养管理
学位管理
相关文件
下载专区
学生工作
学工简介
学工动态
规则制度
学工委
团学会
招生就业
下载专区
国际合作与交流
国际合作与交流动态
校友之家
校友动态
校友名录
杰出校友
下载专区
对外服务
对外服务动态
学生工作
学工简介
学工动态
规则制度
学工委
团学会
招生就业
下载专区
热点新闻
肉漫屋 人体微生物与健康课题组揭示肠道微生物响应饮食转变的功能特性
2025-11-03
近日,肉漫屋 医学微生物学系余正副教授与肉漫屋 湘雅医院消化内科陈水姣副教授团队在npj Science of Food杂志(中科院1区Top期刊)在线发表了题为Comprehensive multi omics...
最新公告
肉漫屋 博士后招收公告
2025-02-28
肉漫屋 坐落在中国历史文化名城──湖南省长沙市,秉承百年办学积淀,弘扬以“知行合一、经世致用”为核心的大学精神,力行“向善、求真、唯美、有容”的校风,坚持办学特色,服务国家和社...
站内搜索
规则制度
当前位置:
肉漫屋 - 肉漫屋无删减耽美资源
>>
学生工作
>>
规则制度
>> 正文
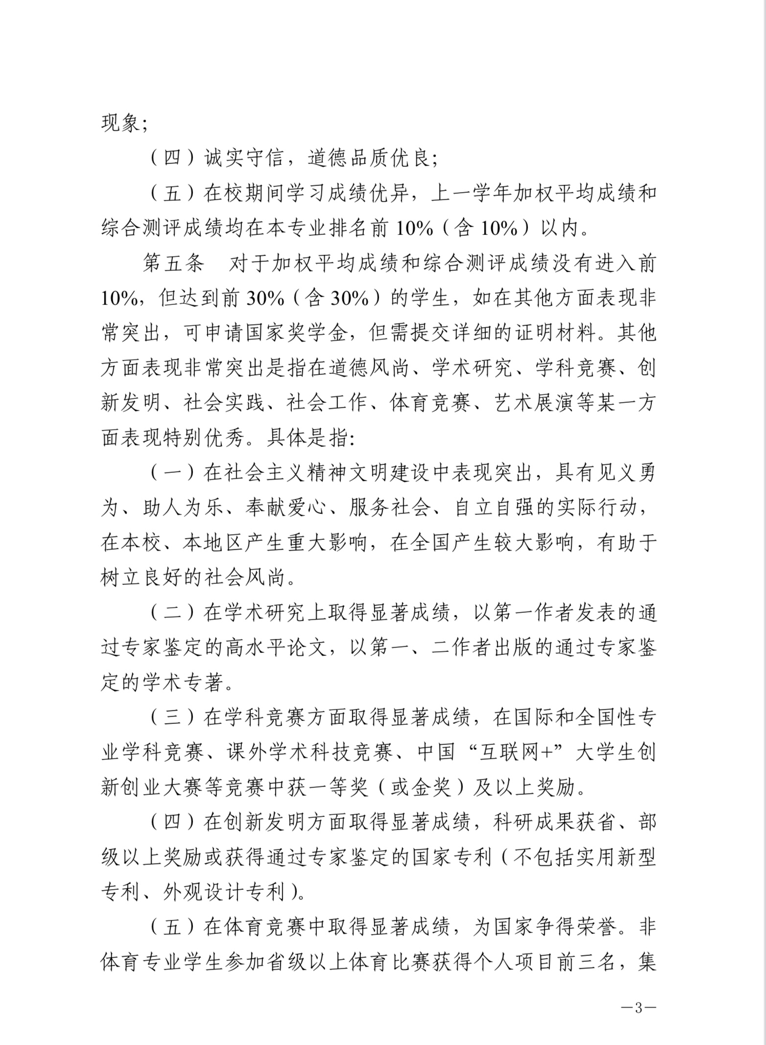
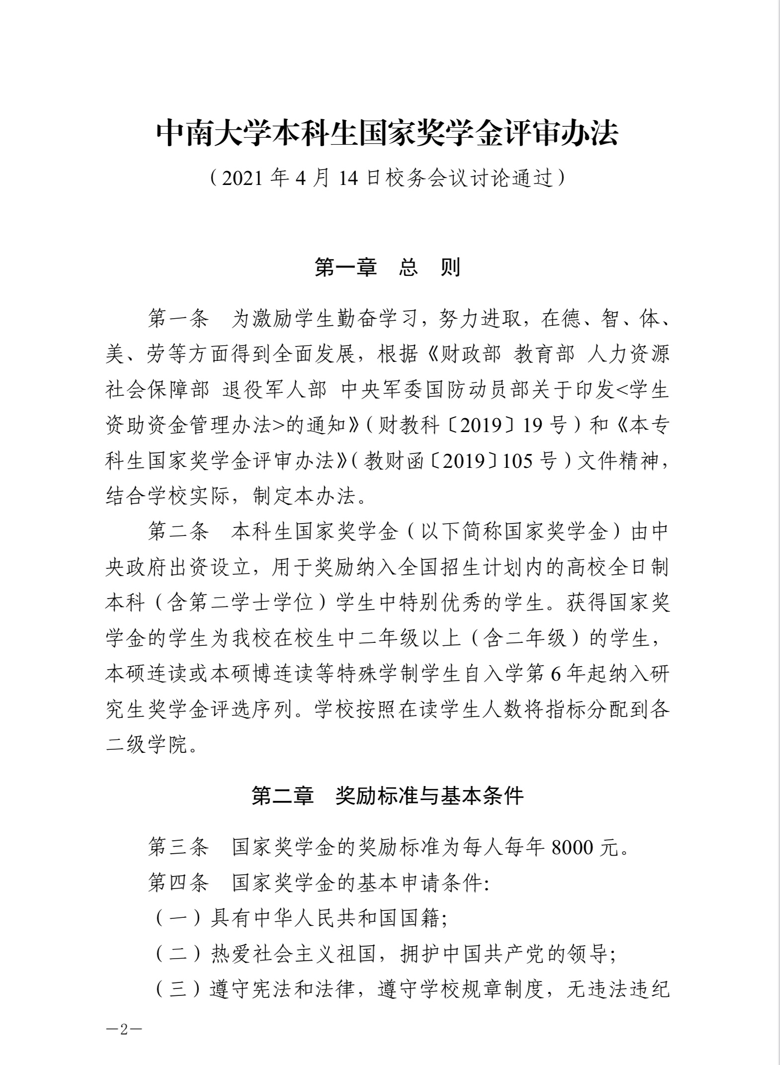
肉漫屋 本科生国家奖学金评审办法
2023年10月16日 22:11 浏览次数:
上一篇:
肉漫屋 研究生日常工作指南
下一篇:
肉漫屋 本科生国家助学金评审办法